±â´É¼º¸ðµâ(MCU, Utility)
  |
Á¶¸³Å°Æ®,ºÎǰ(DIY Assembly)
  |
ÀüÀÚ±â±â ¹× Á¦¾î (Control)
  |
ÁÖ¹®,Á¦ÀÛ,°³¹ß (Order Base)
¡æ MCU,Avr,Arduino
¡æ ÄÜÆ®·Ñ, ±â´É¼º¸ðµâ
¡æ ŸÀ̸Ó,Ä«¿îÅÍ,¿Âµµ
¡æ ½ë¼¸ðµâ
¡æ µð½ºÇ÷¹ÀÌ
¡æ µå¶óÀ̹ö
¡æ Åë½Å,WiFi,ºí·çÅõ¾²
¡æ ¾ÚÇÁ,POWER,±âŸ
»óǰ¸í + ±Ô°Ý
»óǰ¸í
±Ô°Ý
»óǰ¼³¸í
±â´É¼º¸ðµâ(MCU, Utility)
>
MCU,Avr,Arduino
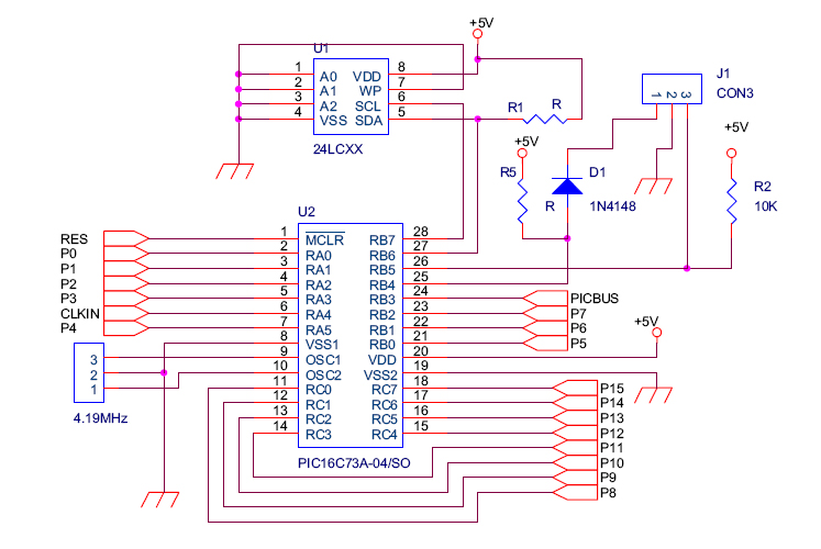
PIC BASIC [PB-1S]
-> BASICÀ¸·Î ¿òÁ÷ÀÌ´Â ½Ì±ÛĨ ÄÄÇ»ÅÍ
1. 21 PIN PICBASIC MODULE,16 I/O, 4K EEPROM, 96 RAM
2. ¸ÞÀÎĨ : PIC16F73B,16°³ÀÇ ¾ç¹æÇâ I/O Æ÷Æ®
3. ÇÁ·Î±×·¥ ¸Þ¸ð¸® : 4K ¹ÙÀÌÆ®, µ¥ÀÌÅÍ ¸Þ¸ð¸® : 96 ¹ÙÀÌÆ®
4. 8ºñÆ® A/DÄÁ¹öÅÍ 5°³, 8ºñÆ® PWM Ãâ·Â 2°³,16ä³Î RS232 Æ÷Æ®
5. ½Ã½ºÅÛ Å¬·° : 4.19 MHz,21ÇÉ SIP ÆÑŰÁö
£ª°¡°Ý :
49,500 ¿ø
*ȸ·Î¼³°è,ÁÖ¹®Á¦ÀÛ,°³¹ß¿ë ºÎǰ ¹× ¸ðµâ Àü¹®Á¡
À¯Æ¿ÀüÀÚÁÖ½Äȸ»ç
¼¿ï ¿ë»ê±¸ ÇѰ·Î 3°¡ 16-9 ÀüÀÚ·£µå º»°ü ±¤ÀåÃþ C31È£
02-706-7700 aproga@korea.com www.UTIL.co.kr
À¯Æ¿ÀüÀÚÁÖ½Äȸ»ç
| ¼¿ï½Ã ¿ë»ê±¸ ûÆÄ·Î74 ÀüÀÚ·£µåº»°ü ±¤ÀåÃþ C-31È£ | E-mail:
aprogara@naver.com
| »ç¾÷ÀÚ¹øÈ£: 106-86-72446
Tel:050-5500-4900 Hosting Server www.nexgeo.co.kr|°³ÀÎÁ¤º¸Ã¥ÀÓÀÚ:±è¿µÇö | Åë½ÅÆÇ¸Å¾÷ ¿ë»ê00261È£
¢ÂÀڽŠÀÖ½À´Ï´Ù. ȸ·Î°³¹ß
ŰÆùÇìµå¼Â, ÀüÈÇìµå¼Â, »ó´ã¿ëÀüȱâ, ¹Ì´ÏÀüȱâ, RF¸®¸ðÄÜ, ¹«¼±¸®¸ðÄÜ, Ç÷£Æ®·Î´Ð½º, PLANTRONICS, º§ÄÚ, ÄËÆ®, µµ¾Æ, °æÁø, ´Ù»ê, ¾ÆÀ̾˸µÅ©, Æú¸®ÄÞ, »ïÁ¤Åë½Å,
¢ÂÁÖ¹®Á¦ÀÛ ¹× °³¹ßÇØ µå¸³´Ï´Ù. Åë½Å ¹× ÀüÀÚ±â±â
Àýü±â, Áö·É´ë, º¸·ùÀ½, MOH, ÀÚµ¿ÀÀ´ä±â, ÀÚµ¿´ÙÀ̾ó·¯, ¹ß½Å¹øÈ£Ç¥½Ã, ¹«Àα³È¯, ¼±·Î½ÃÇè±â, Çãºê,°øÀ¯±â, ÀüÈȸÀÇ, »ç¿îµå½ºÅ×À̼Ç, SOUNDSTATION, ÀüȳìÀ½,
¢ÂÀç°í ÃæºÐ ÇÕ´Ï´Ù. ¿Ï¼º ¸ðµâ ¹× ŰƮÁ¦Ç°
ÅëȳìÀ½, ³ìÃë±â, Àüȹæ¼Û, ARS, Åë½ÅÄÉÀ̺í, Àü¿ø¼±, ÀâÀÚÀç, µ¿ÃàÄÉÀ̺í, ´ÜÀÚÇÔ, ¸ôµù, ¾Æ¿ô·¿, ½ÃÇèź±â, ÇÇ·Úź±â, ¿øÅÙºí·°, À½¼º¸Þ¸ð¸®, ¸¶ÀÌÄÄ, ÅëÈÁß°ËÃâ, ÀÎÆ÷·º½º, ½ºÅ¸·º½º,
¢Â³³Ç°ÇÕ´Ï´Ù. ÀüÀÚ ºÎǰ
¸ðŸÁ¦¾î, ¹«¼±¸ðµâ, PICBASIC, ½ºÀ§ÄªÆÄ¿ö, PABX, ±³È¯±â, ŰÆù, ÀÚµ¿Á¦¾î, ¿ø°ÝÁ¦¾î, ºñ»óÈ£Ãâ, À¯Æ¿ÀüÀÚ, ¾ÆÇÁ·Î°¡, APROGA, Åë½Å°³¹ß, ÁÖ¹®Á¦ÀÛ, Åë½Å±â±â, ÀüÀÚ±â±â, ÅÚ·¹¸¶ÄÉÆÃ, ÀüÀÚ·£µå, ¿ë»ê
¢Â¼³°è ¹× ±¸Ãà ÇØµå¸³´Ï´Ù. ÀÚµ¿Á¦¾î ¹× ÀüÀÚÆÄ